





An AI software engineer that reads your entire repository, understands file dependencies, writes clean code, validates changes in isolated environments, and creates pull requests ready for review.
Issue #4287 • Opened 2 hours ago
The application crashes when handling multiple concurrent async operations. Need proper error boundaries and retry logic for production stability.
Pull Request #4288 • Ready to merge
+ try {+ const results = await Promise.allSettled(operations);+ return results.filter(r => r.status === 'fulfilled');+ } catch (error) {+ await handleError(error, { retry: true, maxRetries: 3 });+ }









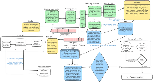
BM25 keyword search + vector embeddings combined with RRF ranking. Finds exactly the right files, every time.
AST parsing builds code graphs to understand imports, dependencies, and function relationships across your codebase.
Only changed files are re-indexed. Embeddings stay fresh without reprocessing your entire repository.
Every change is tested in an isolated sandbox before a production-ready pull request is created.









BM25 keyword search + vector embeddings combined with RRF ranking. Finds exactly the right files, every time.
AST parsing builds code graphs to understand imports, dependencies, and function relationships across your codebase.
Only changed files are re-indexed. Embeddings stay fresh without reprocessing your entire repository.
Every change is tested in an isolated sandbox before a production-ready pull request is created.
Connect your GitHub repository or a forked open source project and describe what you need. Our AI understands the codebase, finds the right files, generates production-ready code, and creates pull requests—all validated in sandboxed environments.
AI indexes your repository to deeply understand how your code is structured and connected.
Intelligent search identifies exactly which files need to be modified for your request.
Code is generated and tested in isolated environments to ensure it works correctly.
A pull request is created with all changes ready for your approval.
Fully Automated: From understanding your request to delivering a validated pull request—no manual steps required.
Research, resources, and architecture powering this AI assistant
Academic research powering our AI code generation.
Deep dives into hybrid search and BM25+Vector retrieval.
LangGraph workflows, hybrid retrieval, and sandboxed execution.